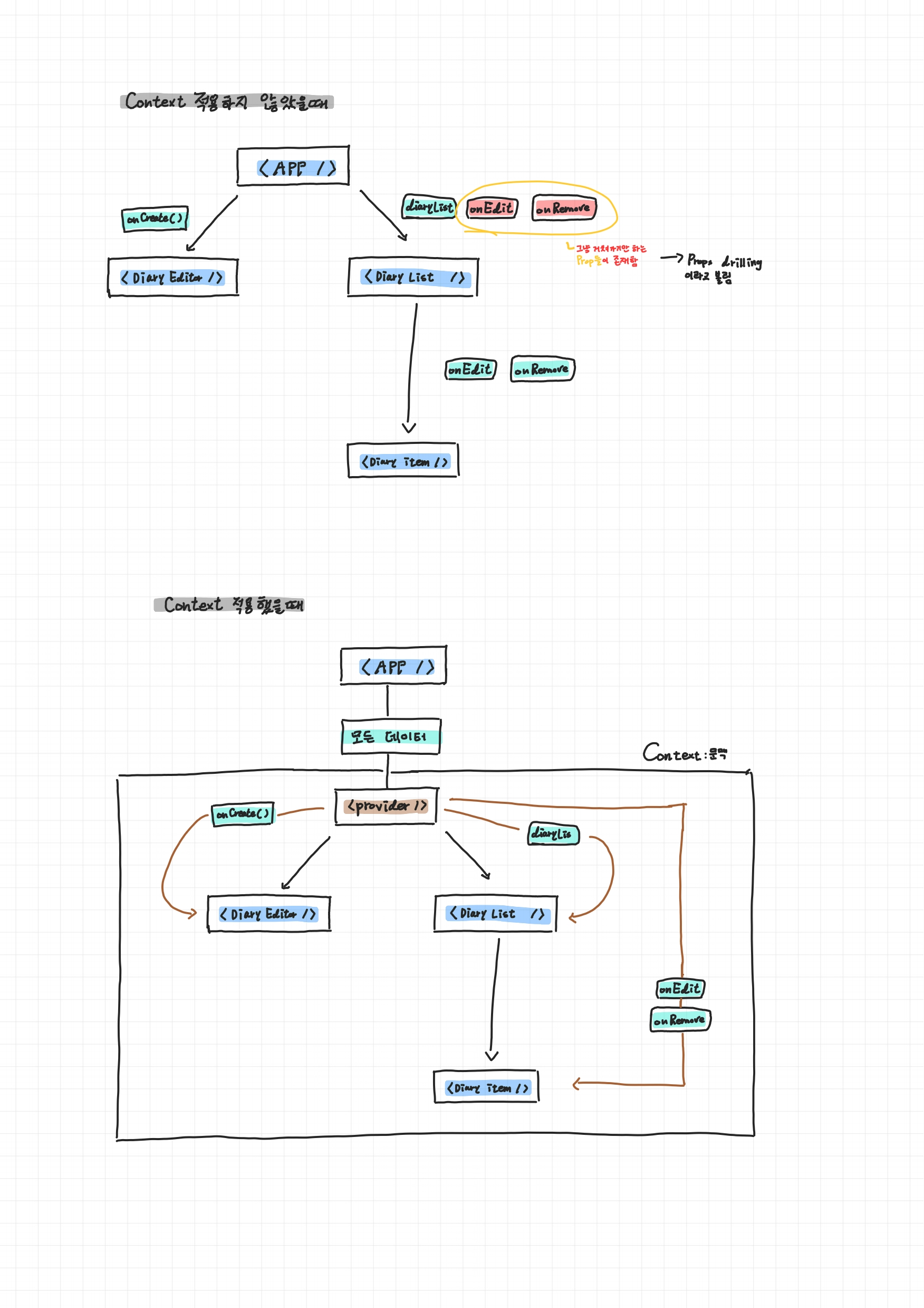
인강보며 Diary app
useContext 노트 필기한것입니다.

Todos app
useContext 적용하며 노트 필기한것

'TIL (Dev) > 2022년' 카테고리의 다른 글
| [ 2022-03-31 ] Diary Project 기초 공사 (0) | 2022.03.31 |
|---|---|
| [ 2022-03-29 ] React Router (0) | 2022.03.29 |
| [ 2022-03-27 ] useReducer (0) | 2022.03.27 |
| [ 2022-03-26 ] useMemo, React.memo (0) | 2022.03.26 |
| [ 2022-03-24 ] [ React ] LifeCycle, useEffect (0) | 2022.03.25 |